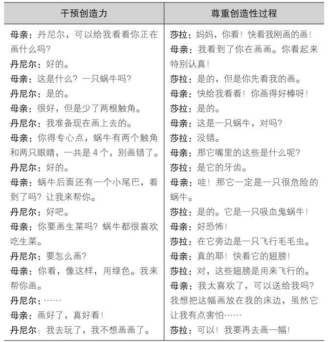
尊重创造性过程 May 14, 2023 Content # 我们将在下面的表中看到两位母亲在孩子画画时表现出的两种完全不同的态度。丹尼尔的母亲尽全力帮助孩子画一幅美丽的图画;而莎拉的妈妈则在一旁安静地看着,等孩子完成之后再和她一起讨论这幅画。 From # 儿童的大脑 Links #