帮助小孩克服后天的恐惧

帮助小孩克服后天的恐惧

Content #

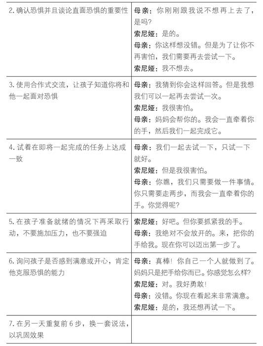
4岁的索尼娅喜欢玩平衡木,也喜欢爬到高处。有一天,她在一条有点高的平衡木上行走,突然一不小心从平衡木上摔了下来。其实摔下来的地方并不是很高,如果真的很高,母亲肯定不会让索尼娅爬上去。但从索尼娅的脸上可以看出她真的很害怕,非常紧张地说她再也不要爬平衡木了。接下来就让我们看看索尼娅如何在母亲的帮助下克服这种后天的恐惧。 请记住,完成这7个步骤是需要一些时间的。但是如果因此可以换来孩子无所畏惧的人生,这几分钟的时间又算得了什么呢?帮助孩子冷静下来是需要花最多时间的一步,然而这三四分钟的时间就可以让孩子的理性脑和情感脑联系起来,这正是打开勇气之门的关键。另外,你必须记住,正如第5步所说,最重要的是在任何时候都不要强迫孩子。我们不应该推他或者拽他的手,我们可以牵着他的手陪伴他,让孩子自己走出第一步,或者至少是在孩子的要求下,我们才能稍微给出指引。不然孩子会被刺激,并且再一次想逃跑,而我们真正想要做到的是帮孩子学会战胜恐惧。

From #

儿童的大脑