DMP(Data Management Platform)

DMP(Data Management Platform)

Content #

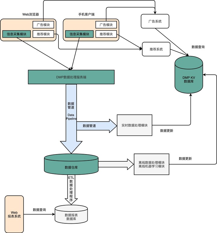
DMP 系统的全称叫作数据管理平台(Data Management Platform),从外部看, DMP 特别简单,就是一个 KV 数据库,但是生成这个数据库需要做的事情更多。

在这个系统中,关心的是蓝色的数据管道、绿色的数据仓库和 KV 数据库

为了能够生成这个 KV 数据库,需要有一个在客户端或者 Web 端的数据采集模块,不断采集用户的行为,向后端的服务器发送数据。服务器端接收到数据,就要把这份数据放到一个数据管道(Data Pipeline)里面。数据管道的下游,需要实际将数据落地到数据仓库(Data Warehouse),把所有的这些数据结构化地存储起来。后续,就可以通过程序去分析这部分日志,生成报表或者或者利用数据运行各种机器学习算法。

除了这个数据仓库之外,还会有一个实时数据处理模块(Realtime Data Processing),也放在数据管道的下游。它同样会读取数据管道里面的数据,去进行各种实时计算,然后把需要的结果写入到 DMP 的 KV 数据库里面去。

Viewpoints #

From #

52 | 设计大型DMP系统(上):MongoDB并不是什么灵丹妙药